HydroLANDSCAPE 2022: Como exportar uma tabela do CAD para o excel
Autor: Nataly Schröder - Data: 27/11/2025Criar tabelas automaticamente no projeto e exportá-las para o Excel é uma maneira prática de documentar os materiais e organizar o orçamento. No AutoCAD, esse processo é simples e funciona perfeitamente com as tabelas geradas pelo HydroLANDSCAPE.
A seguir está o passo a passo:
1.Crie a tabela no HydroLANDSCAPE
Antes de exportar, é preciso gerar a tabela dentro do CAD.
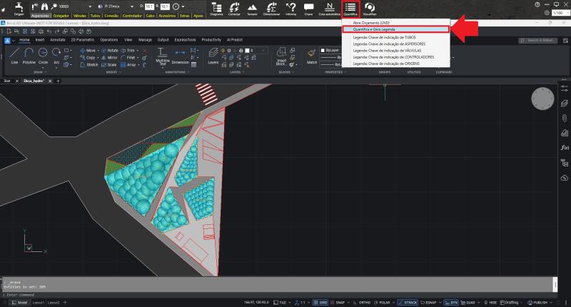
- Abra o HydroLANDSCAPE e clique em Gerar Tabela
- Selecione o tipo de tabela desejada. Pode ser tabela de aspersores ou qualquer outra disponível no módulo.
- Clique no ponto da tela onde deseja inserir a tabela. Confirme os dados e aguarde a criação automática.
Depois que a tabela estiver inserida no CAD, ela já pode ser exportada.
2.Exporte do AutoCAD para o Excel
*O AutoCAD permite enviar qualquer tabela nativa diretamente para o Excel.
- Selecione a tabela criada no CAD.
- Clique com o botão direito do mouse e escolha a opção Exportar.
- Selecione o formato Exportar para CSV.
- Salve o arquivo.
3.Importe no Excel
- Abra o Excel e importe o arquivo salvo ou abra diretamente, caso seja reconhecido pelo sistema
*O conteúdo será exibido já organizado em colunas.
Observações importante:
Se for uma tabela criada com texto e linhas (sem usar TABLE), o AutoCAD não reconhece isso como tabela, mas como entidades separadas.
Você pode:
- Copiar e colar manualmente os textos no Excel.
- Usar o comando DATAEXTRACTION (Extração de dados) para coletar os textos ou atributos em forma tabular e exportar para Excel.
Dicas importantes:
- Revise se todos os itens do HydroLANDSCAPE foram quantificados antes de gerar a tabela.
- Verifique se não existem objetos apagados ou duplicados no desenho, pois isso altera o resultado final.
- Caso a tabela seja alterada no CAD, gere novamente antes de exportar, garantindo que o Excel receba os dados corretos.
Caso queira aprender a exportar o orçamento do CalcLANDSCAPE para o excel, acompanhe a seguinte dica técnica:
CalcLANDSCAPE: Maneiras de exportar orçamentos
Assista ao vídeo:
Veja também:
HydroLANDSCAPE: Editando a legenda dos itens de irrigação como Objeto Tabela
HydroLANDSCAPE: Quando usar Tabela desenhada ou Objeto tabela
HydroLANDSCAPE - Como fixar a barra de comandos do AutoCAD

Anterior Próximo